
永辉超市与万达系纷争继续配资论坛登录入口官网,处于财务困境中的永辉超市拿到了关键的仲裁胜诉。
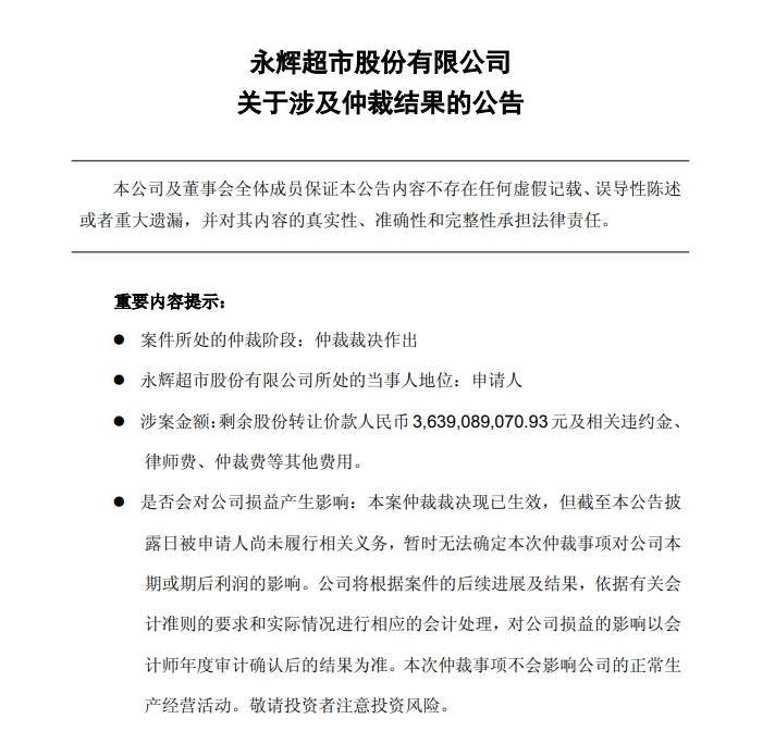
4月14日,永辉超市发布关于涉及仲裁结果的公告,近日上海国际经济贸易仲裁委员会作出的终局裁决完全支持永辉超市的请求,大连御锦需支付36.39亿元剩余股份转让价款、2.18亿元违约金及律师费、保全费等。万达集团董事长王健林、一方集团孙喜双及大连一方集团对上述全部债务承担连带保证责任,并需在裁决生效20日内履行完毕。

需要关注的是,大连御锦并非独立主体,其背后与万达系有着深度关联。
根据公开资料披露的信息显示,大连御锦贸易有限公司成立于2023年11月30日,注册资本50万元,其唯一股东为北京一方明实信息技术有限公司,而后者由一方集团100%持股。一方集团的实际控制人孙喜双,更是王健林多年的核心好友与重要合作伙伴,两人在地产、文旅等多个领域有着长期深度合作。不过,与经常成为公众焦点的王健林不同,孙喜双在媒体上露面甚少,给人一种低调而神秘的感觉。
永辉超市与万达的渊源还要从2018年说起。
2018年10月,永辉宣布将斥资35.3亿,从王健林多年挚友孙喜双的大连一方集团手中,购买约6791万股万达商管的股票,这占到万达商管股份总数的1.5%。但是,万达商管冲击A股未果,子公司珠海万达商管重返H股失败,王健林的上市目标始终未能达成。到了2023年年底的期限,珠海万达商管没有上市成功,触发对赌协议,永辉在此刻选择解套离场。
此时,王健林的好兄弟孙喜双出手接盘了这部分股权。
2023年12月8日,永辉超市与大连御锦签订《永辉超市与大连御锦关于大连万达商业管理集团股份有限公司之股份转让协议》,公司向大连御锦出售所持有的约3.89亿股万达商管股份。该协议约定,标的股份对应的股份转让价款为45.3亿元左右,由大连御锦分八期支付,最后一期付款日为2025年9月30日。
但是大连御锦的财务情况也不宽裕。
2023年12月29日,大连御锦按期向永辉超市支付第一期收购款。但是,第二期3.91亿元便出现了逾期。根据支付约定,第二期3.91亿元款项,应该于2024年3月31日(含)以前支付。但截至4月8日,永辉超市仅收到2.9亿元。直到4月19日,永辉超市才宣布已收到1.01亿元余款。
7月1日,永辉超市披露了向大连御锦出售万达商管股权的进展情况,原本该向永辉超市支付7.92亿元收购万达商管股权的第3期款项,结果只付了2亿元,尚有5.92亿元没有支付。
2024年7月26日,永辉超市与大连御锦、王健林、孙喜双、一方集团经友好协商,签订相关《补充协议》。根据《补充协议》第1.1条的约定,上述转股的剩余股份转让价款合计约38.39亿元共分八期支付(具体为第三至第十期),其中第四期股份转让价款的约定付款时间为2024年9月30日,约定付款金额为3亿元。
根据《补充协议》约定,王健林、孙喜双、一方集团将为剩余转让价款的支付提供担保。
2024年10月10日,永辉超市公告称,9月30日股权受让方应当支付第四期股权转让款3亿元,并没有如期完成。
2024年10月13日,永辉超市公告,收到上海国际经济贸易仲裁委员会受理通知,永辉超市请求裁决大连御锦贸易有限公司立即向公司支付剩余股份转让价款36.39亿元,以及加速到期违约金2.18亿元。
值得注意的是,永辉超市财务情况不乐观,急需资金来缓解压力。
2021年以来,公司营收从超910亿元一路下滑至2025年的535亿元,规模近乎腰斩;同期净利润连续五年为负,2021至2025年累计亏损已接近120.5亿元,成为A股商超板块亏损最为严重的企业之一。其中2025年,扣非后亏损33.99亿元,仅第四季度单季亏损便达到18.40亿元。
虽然王健林、孙喜双及大连一方集团对上述全部债务承担连带保证责任,并需在裁决生效20日内履行完毕。不过万达系的资金情况并不宽裕,永辉超市能否顺利拿到这笔钱依然是未知数。
据中金公司发布万达商管债券报告,截至2024年6月30日,公司总负债约3070.8亿元,期末现金及现金等价物余额仅约104.8亿元,经营活动产生的现金流净额约105.5亿元。
为缓解资金压力,大连万达集团自2023年启动大规模资产优化,不断出售资产。仅2025年,就已先后完成多笔大额资产出让,包括48座万达广场打包转让、酒店管理业务整体出售等。在各种运作之后,大连万达集团资金依旧紧张。
2025年12月,大连万达集团股份有限公司、万达地产集团有限公司等新增1条恢复执行信息,执行标的17亿余元,执行法院为甘肃矿区人民法院,立案日期为12月5日。
这场纷争配资论坛登录入口官网,目前依旧是未了局。
至尊配资提示:文章来自网络,不代表本站观点。